工口漫画

信息中心

工口漫画 黄淑成博士在肉鸡胫骨软骨发育不良发病机制方向取得新进展

发布时间:2023-01-04 16:35    浏览次数:
      近日,工口漫画 黄淑成博士在肉鸡胫骨软骨发育不良的发病机制方面取得重要进展。首次系统全面地揭示了肠道菌群介导的糖代谢对肉鸡胫骨软骨发育不良的影响,并利用菌群测序、代谢组学、转录组学等技术分析了其潜在的分子机制。


 
      近年来,肉鸡的育种目标逐渐以速成型为主,肉鸡的生长周期被严重缩减,促使肉鸡腿部骨骼疾病的发病率显著增加。胫骨软骨发育不良(Tibial dyschondroplasia,TD)是一种发生在速成型肉鸡中的代谢性腿部骨骼疾病,临床表现为骨骼发育畸形、站立困难、运动障碍等,据统计在肉鸡腿病中占比高达30%。肉鸡TD不仅影响肉鸡的生产性能,还会降低鸡肉的产量和品质(Huang et al., Food Chemistry,2021),从而给家禽业造成巨大的经济损失。因此,亟需阐明肉鸡TD的发病机制,以理论为指导,探究其潜在的发病机理等关键问题,开发相关益骨中草药产品,建立肉鸡腿病的防控体系,以保障我国鸡肉产品的健康有序供应。
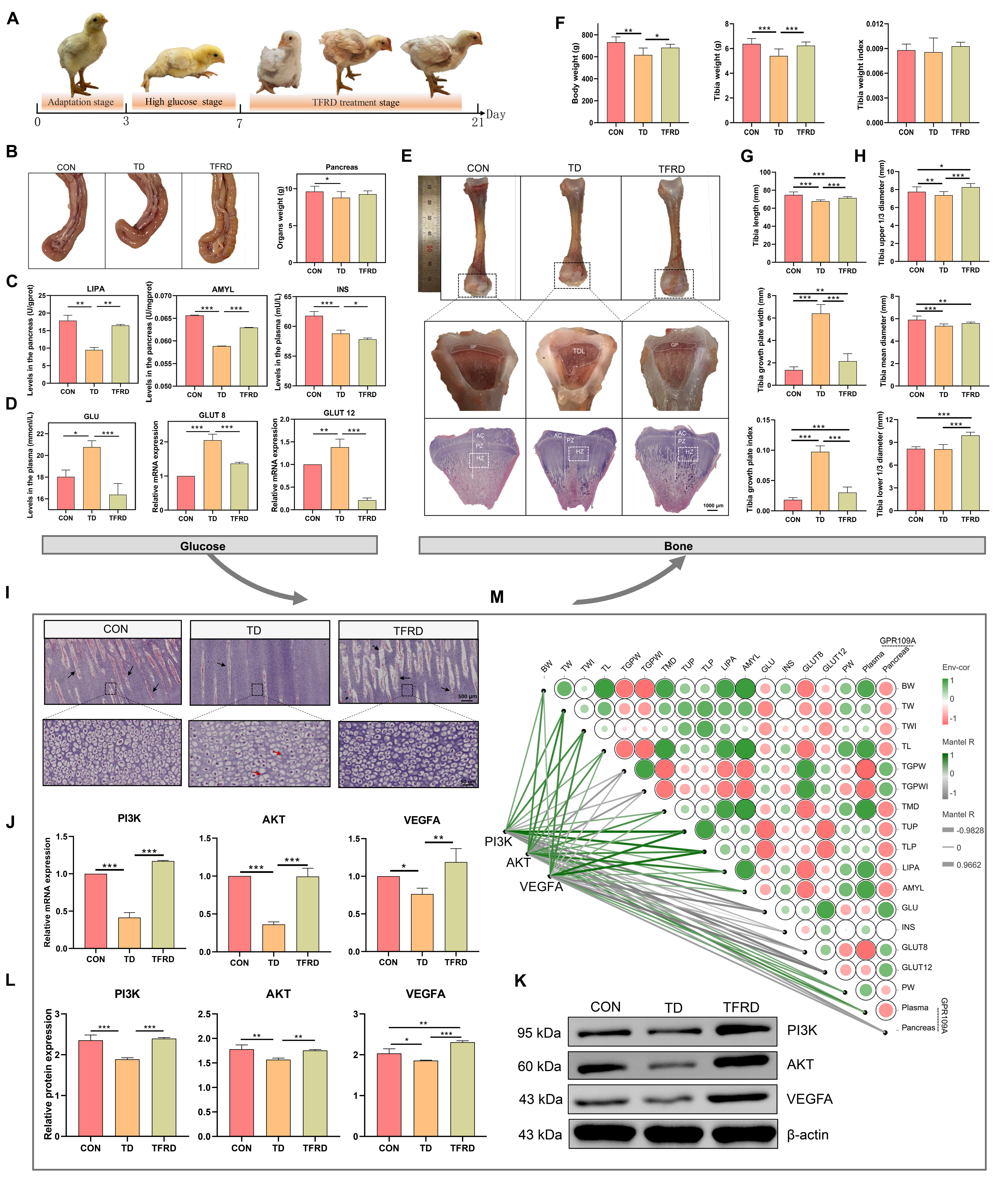
      肠道菌群紊乱和高血糖水平是骨病的两个易感因素。我们团队先前的研究发现TD肉鸡不仅肠道菌群发生紊乱(Huang et al., Front Physiol, 2022),而且血糖水平普遍升高(Livest Sci, 2020; 233:103956)。然而,肠道菌群介导的糖代谢对肉鸡胫骨软骨发育不良的作用机制仍不清楚。通过构建TD肉鸡模型,我们注意到TD肉鸡的血糖水平升高,同时伴随着胰腺结构、胰腺分泌功能的改变以及肠道屏障功能的损坏。重要的是,来自正常肉鸡的粪便微生物菌群通过移植可以恢复TD肉鸡肠道菌群并抑制血糖的升高,这些发现证实了肠道菌群失调介导的高血糖可能参与TD肉鸡的骨稳态调节(图1)。

图1 粪菌移植试验
 
      多组学测序分析显示,肠道菌群中BlautiaCoprococcus的代谢产物丁酸通过作用于胰腺中的GPR109A受体来调节葡萄糖稳态。葡萄糖代谢紊乱抑制了胫骨生长板上PI3K/AKT/VEGFA信号通路的表达,从而加剧胫骨软骨发育不良的病变。此外,益骨中草药提取物骨碎补总黄酮处理TD肉鸡进一步验证了通过调节肠道菌群和改善肠道和胰腺功能能够降低TD肉鸡的血糖水平,从而改善TD肉鸡的胫骨生长状况(图2)。

图2  高血糖通过调节PI3K/AKT/VEGFA信号通路对胫骨生长的影响
 
      综上,这些结果揭示了基于肠-胰轴系统探究肠道菌群失调通过破坏葡萄糖稳态驱动TD肉鸡骨血管减少致胫骨损伤的关键分子机制(图3)。

图3 肠道菌群-肠道-胰腺轴介导的葡萄糖稳态驱动TD肉鸡胫骨损伤机制
 
      该研究以题为 “Gut microbiome dysregulation drives bone damage in broiler tibial dyschondroplasia by disrupting glucose homeostasis” 的研究论文在线发表在微生物领域国际著名期刊npj Biofilms and Microbiomes(中科院一区TOP),我校工口漫画 硕士研究生徐婷婷为论文的第一作者,黄淑成为论文的通讯作者。同时,我校刘芳副教授和校青年英才张怀勇等参与了该工作。该研究得到国家自然科学基金(32202876, 32102732),中国博士后科学基金(2020M672234),工口漫画 青年人才(30500421)等项目的联合资助。(文/黄淑成)

原文链接://www.nature.com/articles/s41522-022-00360-6